易先
®
Home•首页
iDCB•DoorController|门控制器
iDCB Series•Elevator Door Controller | iDCB系列•电梯门机控制器
Sync.Motor Door Controller|同步门机控制器(iDCB-SE-V4)
Sync&Async.Motor Door Controller|同步异步门机控制器(iDCB-Std-V4)
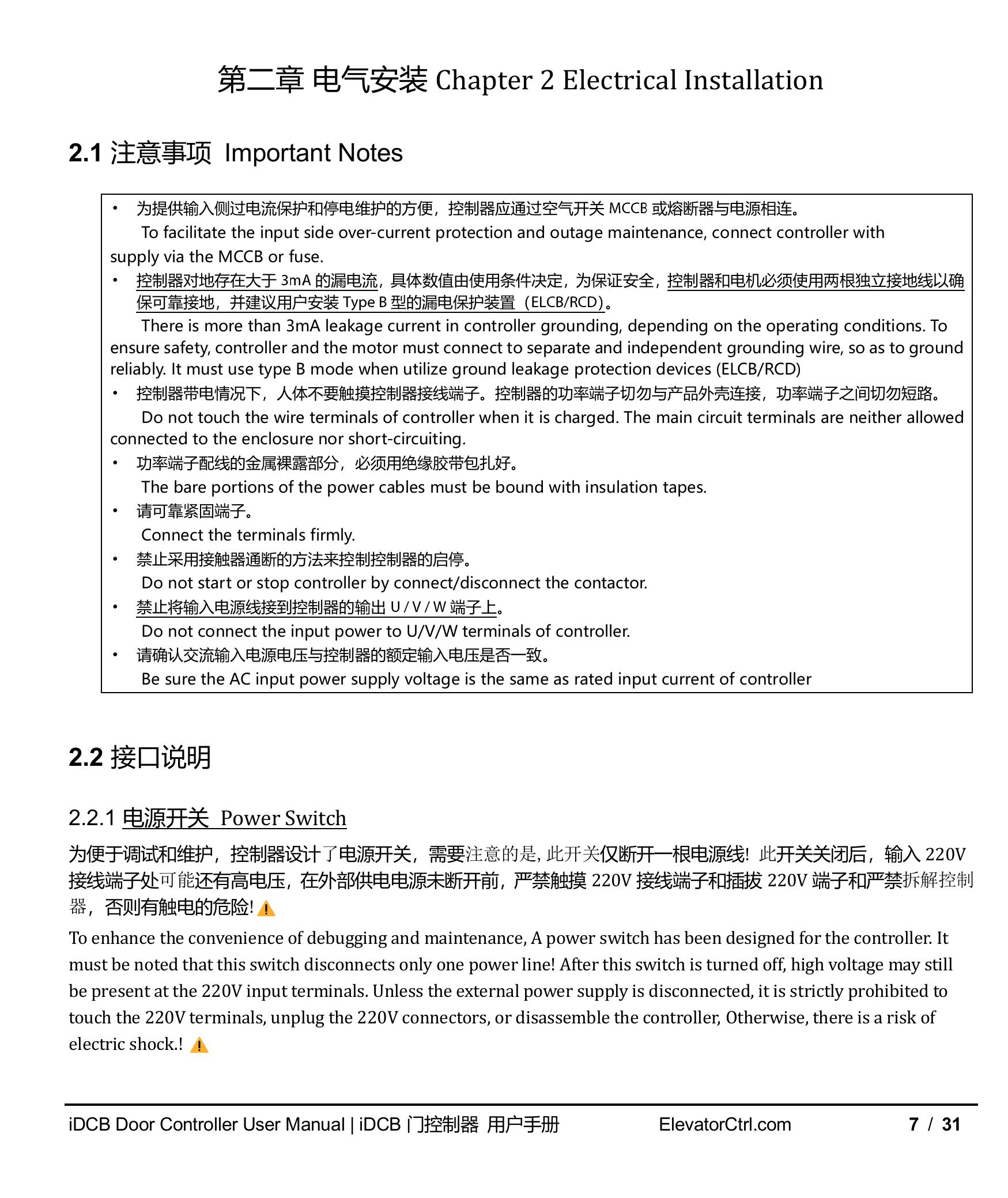
Sync&Async.Motor Door Controller|同步异步门机控制器Pro(iDCB-Pro-V4)
iDCB_V4_202603091600_com.itopeasy.bttools-1.1.7.0下载
iDCB Simple User Manual V4.1.0.11|iDCB 简易用户手册 V4.1.0.11
门机改造经验汇总_iDCB 门机控制器 介绍 改造指南 替换经验 资料汇总_V4.1.0.6
...
部分未公开产品详情请咨询业务经理
iMCB•ElevatorController
iMCB Series•Elevator Integrated Controller | iMCB系列•电梯集成控制器
同步机电梯控制器(iMCB-SE-V4)
同步异步电梯控制器(iMCB-Std-V4)
同步异步电梯控制器Pro(iMCB-Pro-V4)
...
部分未公开产品详情请咨询业务经理
iVFD•ElevatorDriver
iVFD Series•Elevator Variable Frequency Driver | iVFD系列•电梯变频驱动器
同步机电梯驱动器(iVFD-SE-V4)
同步异步电梯驱动器(iVFD-Std-V4)
同步异步电梯驱动器Pro(iVFD-Pro-V4)
...
部分未公开产品详情请咨询业务经理
VMC
控制系统
ARM经典3.8寸屏售货机控制系统(VMC-04)
ARM经典5寸屏售货机控制系统(VMC-04)
ARM电容触摸7寸屏售货机控制系统(VMC-07)
ARM电容触摸15寸屏售货机控制系统(VMC-15)
ARM无屏电子二维码支付售货机控制系统(VMC-08)
控制系统(开放平台版本)
ARM安卓版售货机控制系统(VMC-Touch)
X86售货机控制系统(VMC-3DTouch)
控制系统部件
弹簧货道驱动控制板(MK-60 V603)
格子货道驱动控制板(MK-60 V603)
传送带/履带货道驱动控制板(MK-60 V603)
售货机出货光电检测(VMC-DL1612)
升降系统驱动控制板(UpDlCtrl V902)(请咨询)
蛇形货道驱动控制板(请咨询)
串口户外动态高亮价格标签(请咨询)
纸币硬币支付控制器(请咨询)
会员卡支付控制器(请咨询)
银联卡支付控制器(请咨询)
二维码支付控制器(请咨询)
支付宝微信控制器(请咨询)
远程管理后台/云服务平台
...
部分未公开产品详情请咨询业务经理
控制系统方案-概述选型
易先售货机控制系统方案选型简介
VM
整机
迷你小型售货机
成人用品自动售货机
控制系统定制(请咨询)
远程管理后台/云服务平台 定制(请咨询)
售货机定制(请咨询)
特殊/高端售货机全套定制
部分公开案例
2017
全自动新鲜面条自动售货机
酒店用品无人自动售货机(请咨询)
冰激凌机械手自动售货机(请咨询)
2016
高端甜品蛋糕自动售货机
高端现磨鲜米自动售货机
公益爱心捐赠自动售货机
公交站台自动售货机(请咨询)
积分礼品兑换自动售货机(请咨询)
2015
新华书店自动售书机(请咨询)
景区纪念币自动售币机
成人用品无人自动售货机
2014
鲜榨橙汁自动售货机(请咨询)
有机蔬菜自动售货机(请咨询)
2013
口罩自动售货机(请咨询)
红酒自动售货机(请咨询)
...
更多案例详情请咨询业务经理
Sync.Motor Door Controller|同步门机控制器(iDCB-SE-V4)